My Role
UX / UI Design
Created at
Rapyd
Date
2020-2022
Rapyd
Wallets and Balances Dashboard
Overview
Rapyd is a financial technology company that allows businesses to accept and send payments anywhere. Rapyd provides APIs that help integrate local payments and fintech services into any app and simplifies the complex offering of local payment methods.

Currently the data presented in Rapyd’s client portal is presented in many tables in different sections of the app and the users are having a hard time finding the information they need or making basic actions on daily basis and are very frustrated. All the information is organized in tables and not intuitive for the user.

Rapyd Client Portal Current Design:
My role
The product manager and I wanted to redesign the different sections in Rapyd’s app as functional dashboards that will present the data our users are interested in, in a simple and intuitive way and make the different functions our users can make more approachable and more visible to the user.
The first dashboard we wanted to design was the wallets and balances dashboard.
Wallets and balances dashboard brings together the capabilities of collect, disburse and issuing platforms that currently are in different sections in Rapyd’s client portal application. The presentation of the wallets in Rapyd client portal should increase visibility of the user’s funds and provide better control over the user’s cashflow.

Who are the users
Rapyd client portal is a web application and the users are desktop users.
Rapyd users are divided into two main groups: “client wallet” and “user wallet”.
They have different purposes and the experience of each one should match their specific purpose. This was not represented until now, so when we decided to improve these screens, we took it into consideration.

“Client Wallet” is a primary account of merchant with Rapyd. These users are interested in monitoring their balance, managing settlement cycles, prefunding balance for future payouts, converting currencies and troubleshooting their transactions.
“User wallet” represent customers of the merchant.
For example, Uber, who are Rapyd’s merchant, are a part of the “client wallet” group of users and their drivers are a part of the “user wallet” group of users.

Research Method
The first step in designing the wallets and balances dashboard was to interview our users. I interviewed different clients of Rapyd and asked them:
• How are you using the platform today?
• What information are you looking for?
• What are your main actions in the Client Portal?
• What are the actions you take on a daily basis?
• What actions would you like to do and can’t?
• What would you change in the system?

I tried to understand the different user flows and to understand how I can design the data in a more approachable and effective way for them.
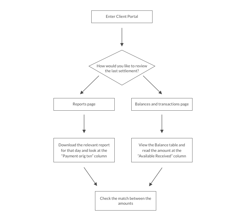
For example, a recurring flow that came up in my research:
Research Conclusions
After interviewing our users, I came to the conclusion that when displaying client wallets, the focus should be on the funds in the wallet and their movement.
Information such as wallet token, wallet contacts or wallet financial instruments (banks, cards) will be accessed less frequently and mainly for maintenance or update purposes. With that in mind, the table below divides the data and actions in wallets into four layers: from the most frequently accessed/used (Layer 1) to the least accessed (Layer 4) and that led the UX design hierarchy.
Client wallet UX hierarchy:
I did the same for the group of users we call "User Wallets" (not relevant for the design shown in this project but was part of the same research).
Client Wallet Dashboard - UX design
Taking the research conclusions into the UX design, I started designing the UX wireframes, for the client wallet dashboard.
I started with a very rough handwritten sketch:

The next step was to make the transition to the computer and improve and clarify the design:
I kept improving and changing the UX wireframes consistently, until the product manager and I were sure all the information our users want and need is shown clearly in the dashboard design and the actions they would like to take, according to the research, are approachable and easy to use.
At some point we realized that we need to divide the page into two pages: one page with the main actions was called “Wallets and Balances” and the other “Account Details”, with more functional actions.
Wallets and Balances Page:
Account Details Page:
I kept working and improving the UX design by getting feedback from our users along the way and by asking their opinion and their thoughts. I wanted to make sure our users will have the best experience and intuitive flow.
Wallets and Balances Page - A more advanced version:
Account Details Page - A more advanced version:
The Final Design:
I kept changing the UX design, according to the discussions and feedback I received from our users. For example, you can see that the “Threshold” feature was placed originally in the main page - “Wallets and Balances” - but after my discussions with users, was replaced to the “Account Details” page because according to my research it is not a feature that is used frequently by our users.
“Wallet Details” and “Contact Details” were also replaced to the “Account Details” page for the same reason.
Also, after discussing with the users about their preferred kind of view, the “settlements” information was set to a graph kind of view and the “fundings” information as a table view.

The UI design was according to the new design system I implemented in the company.
Wallets and Balances Page:
Wallets and Balances Page - Hovers state:
Wallets and Balances Page - view USD summary for example:
Account Details Page:
Result and Conclusions
Rapyd users were very excited and happy with the new design. They felt their voice and needs are heard and their user experience improved tremendously. They can now easily find the information they are looking for, make daily actions in a click or two, and see the data in an improved and a very accessible view.